direct naar inhoud van Motivering
Plan: Tam-Omgevingsplan Horstweg 15 Broekland
Status: ontwerp
Plantype: bestemmingsplan
IMRO-idn: NL.IMRO.0177.TAM20250014-0001

Motivering

Hoofdstuk 1 Inleiding

1.1 Aanleiding

Initiatiefnemer heeft bij de gemeente Raalte een principeverzoek ingediend om ter plaatse van de locatie Horstweg 15 in Broekland de functie te wijzigen van 'Maatschappelijk' naar 'Wonen', met de nevenfunctie 'Dagbesteding'.

Het College van B&W heeft besloten in principe medewerking te willen verlenen aan het wijzigen van de functie Maatschappelijk naar wonen met nevenfunctie Dagbesteding.

Om de gewenste ontwikkeling mogelijk te maken is een wijziging van het Omgevingsplan van de gemeente Raalte (in werking getreden op 1 januari 2024) noodzakelijk. Hiertoe is voorliggend plan opgesteld.

1.2 Ligging plangebied

Het plangebied is gelegen in het buitengebied van de gemeente Raalte, ten noorden van de woonkern Broekland.

afbeelding "i_NL.IMRO.0177.TAM20250014-0001_0001.jpg"

Afbeelding 1.1: Ligging plangebied

Op navolgende luchtfoto wordt de ligging van het plangebied weer gegeven.

afbeelding "i_NL.IMRO.0177.TAM20250014-0001_0002.jpg"

Afbeelding 1.2: Luchtfoto met plangebied (rode lijnen)

Kadastrale gegevens

Kadastrale gemeente : Raalte

Sectie : N

Nummers : 231 (deels)

afbeelding "i_NL.IMRO.0177.TAM20250014-0001_0003.jpg"

Afbeelding 1.3: Uitsnede kadastrale kaart

1.3 Planologisch kader

Voor het plangebied geldt het bestemmingsplan 'Buitengebied Raalte geconsolideerd 2020' (02 juni 2021).

Voor het plangebied geldt de enkelbestemming 'Maatschappelijk' en de dubbelbestemming 'Waterstaat - Intrekgebied'. Tevens geldt de bouwaanduiding 'karakteristiek' en de gebiedsaanduiding 'reconstructiewetzone - verwevingsgebied'. In de bestemming 'Maatschappelijk' is binnen het bouwvlak een bedrijfswoning toegestaan van 750 m3 met een maximum goot- en bouwhoogte van respectievelijk 4,5 en 10 meter.

afbeelding "i_NL.IMRO.0177.TAM20250014-0001_0004.jpg"

Afbeelding 1.4: Uitsnede Omgevingsplan gemeente Raalte

Door de bedrijfswoning te kunnen gebruiken als een reguliere woning, kan de initiatiefnemer in de woning blijven wonen en door de aanduiding 'nevenfunctie dagbesteding' blijven de bestaande activiteiten mogelijk in de bijgebouwen. Dit plan zorgt er voor dat dit planologisch mogelijk wordt.

1.4 Leeswijzer

In het volgende hoofdstuk van dit plan wordt de huidige en gewenste situatie van het plan beschreven. In hoofdstuk 3 wordt het beleidskader geschetst dat relevant is voor het plan. Daarbij wordt ingegaan op het beleid. Onderwerp van hoofdstuk 4 zijn de omgevingsaspecten waaraan de nieuwe ontwikkeling is getoetst. In hoofdstuk 5 worden de regels toegelicht, in hoofdstuk 6 is de economische uitvoerbaarheid en in hoofdstuk 7 is ingegaan op de participatie en tot slot in hoofdstuk 8 de conclusie.

Hoofdstuk 2 Huidige situatie en beschrijving initiatief

2.1 Historie

De karakteristieke boerderij is gebouwd in 1914 en was vanaf 1972 een dierenpension. Later is deze omgevormd tot de Zorgboerderij Horsthoeve.

2.2 Huidige situatie

Het erf wordt omgeven door oude eikenbomen, rododendrons en weidse velden. Het geheel biedt een beschermde, rustgevende omgeving.

afbeelding "i_NL.IMRO.0177.TAM20250014-0001_0005.jpg"

Afbeelding 2.1:  Vooraanzicht

afbeelding "i_NL.IMRO.0177.TAM20250014-0001_0006.jpg"

Afbeelding 2.2: Entree met links de paardenbak

afbeelding "i_NL.IMRO.0177.TAM20250014-0001_0007.jpg"

Afbeelding 2.3: Achteraanzicht en oprijlaan

Op het perceel staat een karakteristieke boerderij (woning) met een daaraan gekoppeld bijgebouw, welk in gebruik is voor de dagbesteding. Daarnaast bevinden zich enkele kleine bijgebouwen.

afbeelding "i_NL.IMRO.0177.TAM20250014-0001_0008.jpg"

Afbeelding 2.4: Overzicht bebouwing

2.3 Toekomstige situatie

De voormalige bedrijfswoning wordt planologisch omgezet naar een reguliere woning. Het perceel met de voormalige aanduiding 'maatschappelijk' wordt gewijzigd naar de activiteit wonen met de daarbij behorende activiteiten. Ook wordt mogelijk gemaakt om dagbesteding aan te bieden op het erf. De activiteiten voor de dagbesteding vinden plaats in de aanbouw en een bijgebouw, gelijk nu ook al het geval is. De bestaande bijgebouwen worden specifiek aangeduid op de verbeelding.

afbeelding "i_NL.IMRO.0177.TAM20250014-0001_0009.jpg"

Afbeelding 2.5: Overzicht functies bebouwing

Hoofdstuk 3 Beleidskader

In dit hoofdstuk wordt het beleid beschreven dat betrekking heeft op het plangebied en de voorgenomen ontwikkeling. Het wordt benaderd vanuit het Rijks-, provinciaal-, regionaal- en gemeentelijk beleid. Het voorgenomen plan wordt getoetst aan dit beschreven beleid. Hierbij worden ook de instructieregels voor lagere overheden behandeld die zijn opgenomen in het Bkl en/of de provinciale omgevingsverordening.

3.1 Rijksbeleid

3.1.1 Nationale Omgevingsvisie (NOVI)

Met de Nationale Omgevingsvisie (NOVI) geeft het Rijk een langetermijnvisie op de toekomst en de ontwikkeling van de leefomgeving in Nederland. Uitgangspunt in de nieuwe aanpak is dat ingrepen in de leefomgeving niet los van elkaar plaatsvinden, maar in samenhang. Om dit te kunnen bewerkstelligen laat het Rijk de inrichting van de fysieke leefomgeving meer over aan de decentrale overheden en komt de gebruiker centraal te staan.
Het Rijk blijft verantwoordelijk voor het systeem de fysieke leefomgeving. Daarnaast kan een rijksverantwoordelijkheid aan de orde zijn indien:

  • een onderwerp nationale baten en/of lasten heeft en de doorzettingsmacht van provincies en gemeenten overstijgt, bijvoorbeeld het reserveren van ruimte voor militaire activiteiten en het stellen van opgaven in de stedelijke regio's rondom de mainports, brainports, greenports en valleys;
  • over een onderwerp internationale verplichtingen of afspraken zijn aangegaan, bijvoorbeeld het stimuleren van biodiversiteit, duurzame energie, watersysteemherstel of het beschermen van werelderfgoed;
  • een onderwerp provincie- of landsgrensoverschrijdend is een ofwel een hoog afwentelrisico kent ofwel in beheer bij het Rijk is. Bij dit laatste gaat het bijvoorbeeld om de hoofdnetten van weg, spoor, water en energie, maar ook de bescherming van gezondheid van inwoners is op rijksniveau relevant.

Aan de hand van een toekomstperspectief op 2050 brengt de NOVI de langetermijnvisie in beeld. Op nationale belangen wil het Rijk sturen en richting geven. Die komen samen in vier prioriteiten:

  • 1. ruimte voor klimaatadaptatie en energietransitie;
  • 2. duurzaam economisch groeipotentieel;
  • 3. sterke en gezonde steden en regio's;
  • 4. toekomstbestendige ontwikkeling van het landelijk gebied.

De druk op de fysieke leefomgeving in Nederland is zo groot, dat belangen soms botsen. Het streven is om combinaties te maken en win-win situaties te creëren, dit is echter niet altijd mogelijk. In die gevallen dienen belangen te worden afgewogen. Hiervoor gebruikt de NOVI drie afwegingsprincipes:

  • 1. Combinaties van functies gaan voor enkelvoudige functies:

In het verleden is scheiding van functies te vaak te rigide gehanteerd. Met de NOVI zoeken we naar maximale combinatiemogelijkheden tussen functies, gericht op een efficiënt en zorgvuldig gebruik van onze ruimte.

  • 2. Kenmerken en identiteit van een gebied staan centraal:

Wat de optimale balans is tussen bescherming en ontwikkeling, tussen concurrentiekracht en leefbaarheid, verschilt van gebied tot gebied. Sommige opgaven en belangen wegen in het ene gebied zwaarder dan in het andere.

  • 3. Afwentelen wordt voorkomen:

Het is van belang dat onze samenleving zoveel mogelijk voorziet in mogelijkheden en behoeften van de huidige generatie van inwoners zonder dat dit ten koste gaat van toekomstige generaties.

Conclusie

Gelet op de te realiseren opgaven uit de NOVI kan de conclusie worden getrokken dat de voorgenomen ontwikkeling geen rijksbelangen raakt als opgenomen in de NOVI.

3.1.2 Instructieregels Rijk (AMvB's)

De Omgevingswet werkt door in vier algemene maatregelen van bestuur (AMvB's):

  • 1. het Omgevingsbesluit (Ob);
  • 2. het Besluit kwaliteit leefomgeving (Bkl);
  • 3. het Besluit activiteiten leefomgeving (Bal);
  • 4. het Besluit bouwwerken leefomgeving (Bbl).

In deze AMvB's staan regels voor het praktisch uitvoeren van de wet. Voor de volgende onderwerpen gelden er op grond van het Bkl instructieregels voor het vaststellen van een (wijziging van het) omgevingsplan:

  • de dienstenrichtlijn (artikel 5.1a Bkl);
  • waarborgen van de veiligheid (§ 5.1.2 Bkl);
  • beschermen van waterbelangen (§ 5.1.3 Bkl);
  • beschermen van gezondheid en milieu, waaronder instructieregels voor de kwaliteit van de buitenlucht, trillingen, geluid en geur en bodemkwaliteit (§ 5.1.4 Bkl);
  • beschermen van landschappelijke of stedenbouwkundige waarden en cultureel erfgoed, waaronder de ladder voor duurzame verstedelijking (§ 5.1.5 Bkl);
  • het behoud van ruimte voor toekomstige functies voor autowegen, buisleidingen, natuur- en recreatiegebieden (§ 5.1.6 Bkl);
  • het behoeden van de staat en werking van infrastructuur of voorzieningen voor nadelige gevolgen van activiteiten, waaronder landsverdediging en nationale veiligheid, elektriciteitsvoorziening, rijksvaarwegen en luchtvaart, fiets- en wandelroutes, aanwijzing van woningbouwcategorieën (§ 5.1.7 Bkl);
  • het bevorderen van de toegankelijkheid van de openbare buitenruimte voor personen (§ 5.1.8 Bkl).

Daarnaast bevat afdeling 5.2 van het Bkl instructieregels voor de uitoefening van taken voor de fysieke leefomgeving. Daarbij gaat het onder meer om het voorkomen van belemmeringen van gebruik en beheer van spoorwegen en rijkswegen. In heel bijzondere gevallen kunnen B&W de Minister vragen om een ontheffing van bepaalde instructieregels te verlenen. Dit volgt uit afdeling 5.3 van het Bkl.

Beoordeling initiatief

Voor het initiatief zijn geen specifieke instructieregels van toepassing.

3.1.3 Ladder voor duurzame verstedelijking

Onder de Omgevingswet is in het Besluit kwaliteit leefomgeving (Bkl) de verplichting opgenomen om in het geval van nieuwe stedelijke ontwikkeling in de toelichting een onderbouwing op te nemen van nut en noodzaak van de nieuwe stedelijke ruimtevraag en de ruimtelijke inpassing met het oog op het belang van zorgvuldig ruimtegebruik en het tegengaan van leegstand. Hierbij wordt uitgegaan van de 'ladder voor duurzame verstedelijking'.

In artikel 5.129g van het Bkl wordt de ladder als volgt omschreven:

  • 1. Dit artikel is van toepassing op een stedelijke ontwikkeling die bestaat uit de ontwikkeling of uitbreiding van een bedrijventerrein, een zeehaventerrein, een woningbouwlocatie, kantoren, een detailhandelsvoorziening of een andere stedelijke voorziening en die voldoende substantieel is.
  • 2. Voor zover een omgevingsplan voorziet in een nieuwe stedelijke ontwikkeling, wordt met het oog op het belang van zorgvuldig ruimtegebruik en het tegengaan van leegstand in het omgevingsplan rekening gehouden met:
    • a. de behoefte aan die stedelijke ontwikkeling; en
    • b. als die stedelijke ontwikkeling is voorzien buiten het stedelijk gebied of buiten het stedelijk groen aan de rand van de bebouwing van stedelijk gebied: de mogelijkheden om binnen dat stedelijk gebied of binnen dat stedelijk groen aan de rand van de bebouwing van stedelijk gebied in die behoefte te voorzien.
  • 3. Voor de toepassing van het tweede lid, onder b, wordt tot het stedelijk gebied niet gerekend een stedelijke ontwikkeling waarvoor:
    • a. op grond van het omgevingsplan een omgevingsvergunning voor een omgevingsplanactiviteit is vereist; en
    • b. nog geen toepassing is gegeven aan het tweede lid.
  • 4. Als een omgevingsplan voorziet in de vestiging van een dienst als bedoeld in artikel 1 van de Dienstenwet en de beoordeling van de behoefte aan een stedelijke ontwikkeling betrekking heeft op de economische behoefte, de marktvraag of de mogelijke of actuele economische gevolgen van die vestiging, heeft die beoordeling alleen tot doel na te gaan of de vestiging van een dienst in overeenstemming is met een evenwichtige toedeling van functies aan locaties.

Nieuwe stedelijke ontwikkeling

De Laddertoets geldt alleen voor nieuwe stedelijke ontwikkelingen. Beoordeeld moet dan worden of sprake is van een nieuw beslag op de ruimte. Daarvan is in het beginsel sprake als het nieuwe ruimtelijke besluit meer bebouwing mogelijk maakt dan er op grond van het voorheen geldende planologische regime aanwezig was, of kon worden gerealiseerd.

Doorwerking in het onderhavige plan en conclusie

Bij voorliggend plan is geen sprake van een nieuwe stedelijke ontwikkeling. Er is dus geen sprake van een stedelijke ontwikkeling en de behoefte van de ontwikkeling hoeft niet te worden aangetoond. Daarmee kan geconcludeerd worden dat de Ladder voor duurzame verstedelijking geen belemmering vormt voor het voorliggende plan.

3.2 Provinciaal beleid

3.2.1 Provinciale omgevingsvisie

De omgevingsvisie is het beleidsinstrument voor provincies om richting te geven aan ontwikkelingen in de fysieke leefomgeving. De visie benoemt de integrale ambitie, centrale opgaven en strategie op thema’s als ruimte, natuur, water, landschap, verkeer en cultureel erfgoed. Ook schetst de omgevingsvisie vanuit deze integrale benadering de koers voor het wonen, werken en recreëren in de provincie.

In 2017 is de Omgevingsvisie en -verordening 2017 vastgesteld. De laatste (ontwerp) actualisatie is van 8 november 2023. Duurzaamheid, ruimtelijke kwaliteit en sociale kwaliteit zijn de leidende principes of 'rode draden' bij alle initiatieven in de fysieke leefomgeving van de provincie Overijssel. Eén van de instrumenten om het beleid uit de Omgevingsvisie te laten doorwerken is de Omgevingsverordening Overijssel. De Omgevingsverordening is het provinciaal juridisch instrument dat wordt ingezet om de belangrijke thema's uit de Omgevingsvisie juridisch te borgen.

Uitvoeringsmodel Omgevingsvisie Overijssel

Om de opgaven, kansen, beleidsambities en ruimtelijke kwaliteitsambities van de provincie waar te maken bevat de Omgevingsvisie een uitvoeringsmodel. Dit model is gebaseerd op drie verschillende niveaus. Aan de hand van deze drie niveaus kan worden bepaald of er een ruimtelijke ontwikkeling mogelijk is en of er behoefte aan is, waar het past in de Omgevingsvisie en hoe het uitgevoerd kan worden.

De volgende niveaus komen aan de orde:

  • 1. Generieke beleidskeuzes (Of).
  • 2. Ontwikkelingsperspectieven (Waar)
  • 3. Gebiedskenmerken (Hoe).

afbeelding "i_NL.IMRO.0177.TAM20250014-0001_0010.png"

Afbeelding 3.1: Uitvoeringsmodel Omgevingsvisie Overijssel (bron: Omgevingsvisie Overijssel)

Aangezien het hier gaat om het vastleggen van de feitelijke planologische situatie zijn geen van deze hiervoor genoemde aspecten van toepassing.

3.2.2 Provinciale omgevingsverordening

De omgevingsverordening van de provincie Overijssel is in 2017 door de Provinciale Staten vastgesteld en is opnieuw in werking getreden na invoering van de Omgevingswet op 1 januari 2024. In de verordening staan alle provinciale regels voor de fysieke leefomgeving. De verordening is onderdeel van de beleidscyclus van de provincie en één van de instrumenten waarmee wordt gewerkt aan de in de omgevingsvisie geschetste ambities. De omgevingsverordening is er op gericht om door middel van instructieregels en rechtstreeks werkende regels een goede balans te bereiken tussen het beschermen en borgen van belangen en het mogelijk maken van ontwikkelingen in de fysieke leefomgeving. De instructieregels gelden onder meer voor onderwerpen als natuur, landschap, erfgoed, milieu, klimaat, ruimtelijke inrichting of verkeer.

De functie wijziging heeft geen invloed op de instructieregels die zijn opgenomen in de provinciale omgevingsverordening.

3.3 Gemeentelijk beleid

3.3.1 Omgevingsvisie Raalte

De omgevingsvisie van de gemeente Raalte ‘Horizon gemeente Raalte 2040’ is vastgesteld op 26 november 2020. De omgevingsvisie betreft een strategisch document, welke richting geeft aan de ontwikkelingen in de fysieke leefomgeving. In de omgevingsvisie staan ook de ambities en ontwikkelrichtingen voor het buitengebied. De ambitie voor het buitengebied is een modern productie- en werklandschap met toekomstbestendige landbouw, dat vitaal is, reuring kent, maar waar ook gewoond wordt en waar aandacht is voor de natuur- en landschapswaarden. Ook is er ruimte voor innovatie, technologie, klimaatdiensten, duurzame energieopwekking en nevenactiviteiten door agrariërs (zoals zorg educatie of toerisme).

Het buitengebied is een mozaïek van functies en belangen. Deze kenmerkende diversiteit staat ook in de toekomst voorop. Wonen in het buitengebied komt de dynamiek en variatie ten goede, maar staat soms wel op gespannen voet met het agrarische karakter en productie. Bij het toevoegen van nieuwe woningen moeten daarom de identiteit en het gebruik van het agrarische landschap als vertrekpunt worden genomen.

Relatie met de voorgenomen ontwikkeling

Op basis van de gemeentelijke omgevingsvisie is een verscheidenheid aan functies mogelijk in het buitengebied, waaronder wonen. Voorliggend plan heeft onder andere betrekking op het wijzigen van een bedrijfswoning naar een reguliere bestaande karakteristieke woning.

De voormalige bedrijfswoning wordt gewijzigd naar een reguliere woning, waardoor er geen sprake van is extra ruimtebeslag op het agrarisch productielandschap. Ook worden met de ontwikkeling geen agrarische bedrijven in de omgeving gehinderd, zoals nader wordt beargumenteerd in Hoofdstuk 4.

Het plan is passend binnen de gemeentelijke omgevingsvisie

Hoofdstuk 4 Aspecten fysieke leefomgeving en milieu

4.1 m.e.r.-beoordeling

4.1.1 Wettelijk kader

De wetgeving omtrent de milieueffectrapportage (m.e.r.) is opgenomen in afdeling 16.4 van de Omgevingswet en in hoofdstuk 11 en bijlage V van het Omgevingsbesluit.

Of een besluit over een project m.e.r.-plichtig of m.e.r.-beoordelingsplichtig is, kan worden afgeleid uit bijlage V van het Omgevingsbesluit, in samenhang met de artikelen 11.6 en 11.8 van het Omgevingsbesluit. Bijlage V heeft als ingang (eerste kolom) de omschrijving van het project. In de vierde kolom staan de besluiten genoemd waarvoor m.e.r.-verplichtingen gelden. Het gaat om besluiten waarmee de toestemming voor het project wordt verleend. In dit geval is dat het omgevingsplan. Of er voor het besluit een m.e.r.-plicht of een mer-beoordelingsplicht geldt, volgt uit de tweede en derde kolom. Als het project voldoet aan de voorwaarden van de tweede kolom, geldt een m.e.r.-plicht. Anders geldt een m.e.r.-beoordelingsplicht, tenzij ook in de derde kolom voorwaarden staan.

4.1.2 Toetsing

Met het plan is sprake van wijziging van een maatschappelijke functie naar een woonfunctie.

Gezien de aard en omvang van de nieuwe ontwikkeling en de voorheen aanwezige bebouwing op deze locatie, wordt voorliggend initiatief niet als een nieuw ‘stedelijk ontwikkelingsproject’ (zoals opgenomen onder nr. J11 in Bijlage V bij het Ob) beschouwd. Om die reden hoeft geen m.e.r.-beoordeling te worden uitgevoerd.

Overigens wordt in dit hoofdstuk wel nader ingegaan op de eventuele nadelige gevolgen van de ontwikkeling voor het milieu. Uit deze paragrafen komt naar voren dat de ontwikkeling geen negatieve gevolgen voor het milieu heeft.

4.1.3 Conclusie

Aangezien de impact op de beschouwde omgevingsaspecten beperkt van aard is en er geen nadelige gevolgen voor het milieu optreden, is het opstellen van een milieueffectrapportage niet nodig voor de beoogde ontwikkeling.

4.2 Duurzaamheid

4.2.1 Wettelijk kader

In bijlage 1 van de Omgevingswet (Ow) is het begrip duurzame ontwikkeling gedefinieerd. Het gaat om "een ontwikkeling die voorziet in de behoeften van de huidige generatie zonder de mogelijkheden voor toekomstige generaties om in hun eigen behoeften te voorzien in gevaar te brengen." Artikel 1.3 en 2.1 Ow borgen het belang van duurzaamheid. In artikel 1.3 zijn de maatschappelijke doelen van de wet verwoord:

"Deze wet is, met het oog op duurzame ontwikkeling, de bewoonbaarheid van het land en de bescherming en verbetering van het leefmilieu, gericht op het in onderlinge samenhang:

  • a. bereiken en in stand houden van een veilige en gezonde fysieke leefomgeving en een goede omgevingskwaliteit, en
  • b. doelmatig beheren, gebruiken en ontwikkelen van de fysieke leefomgeving ter vervulling van maatschappelijke behoeften."

Artikel 2.1 geeft aan dat een bestuursorgaan zijn taken en bevoegdheden op grond van de wet uitoefent met het oog op de doelen van de wet, tenzij daarover specifieke regels zijn gesteld.

Artikel 1.3 geeft ook richting aan de voor burgers en bedrijven opgenomen zorgplicht in artikel 1.6 Ow, namelijk dat men "voldoende zorg draagt voor een goede leefomgeving". Met deze bepalingen wordt een duurzame ontwikkeling voor het gehele domein van de fysieke leefomgeving geborgd. Het vergt een samenhangende benadering vanaf het begin van de planvorming van alle relevante belangen, waaronder: ruimte, water, natuur, gezondheid en wonen.

4.2.2 Toetsing

Er vinden geen bouwactiviteiten plaats maar er is in dit plan sprake van een functiewijziging van maatschappelijk naar wonen.

4.2.3 Conclusie

Het aspect duurzaamheid vormt geen belemmering voor de voorgenomen ontwikkeling.

4.3 Spuitzone

4.3.1 Algemeen

Binnen de Omgevingswet zijn er geen specifieke regels die een vaste afstand voor spuitzones voorschrijven. De rechtspraak hanteert echter een vuistregel van 50 meter tussen agrarische activiteiten waarbij gewasbeschermingsmiddelen worden gebruikt en gevoelige functies zoals woningen. Deze zone wordt een spuitzone, spuitvrije zone of teeltvrije zone genoemd.

4.3.2 Onderzoek

Binnen de functie 'Agrarisch' zijn op open grond sier-, fruit en boomkwekerij uitgesloten. Rondom het plangebied bevinden zich graslanden. De huidige functie Maatschappelijk, ten behoeve van de dagbesteding wordt als een 'gevoelige functie' gezien, waarvoor een afstand van 50 meter aangehouden diende te worden. Wonen met nevenfunctie dagbesteding is ook een 'gevoelige functie' waarvoor ook spuitzone van 50 meter geldt.

Conform recente jurisprudentie is een 50 meter spuitzonering van toepassing voor bestaande gevoelige functies. Deze geldende spuitvrije zone blijft dus van kracht.

4.3.3 Conclusie

Ten aanzien van spuitzonering wijzigt de situatie niet, ten opzichte van de al aanwezige omliggende agrarische gronden.

4.4 Gezondheid

4.4.1 Wettelijk kader

Een van de maatschappelijke doelen van de Omgevingswet (Ow) is een gezonde fysieke leefomgeving (artikel 1:3 Ow, zie ook 4.2.1). In artikel 2.1 lid 4 Ow is bepaald dat het bevoegd gezag bij de evenwichtige toedeling van functies (in het omgevingsplan) in ieder geval rekening houdt met het belang van het beschermen van de gezondheid. Voorzorg kan daarbij een rol spelen. Naast de gezondheidsbescherming kan het bevoegd gezag het belang van gezondheidsbevordering meewegen. Zo heeft de fysieke leefomgeving positieve gezondheidseffecten als deze uitnodigt tot gezond gedrag en mensen stimuleert tot meer bewegen, gezonder eten en elkaar ontmoeten. De GGD kan hierbij adviseren.

Het Rijk stelt ondergrenzen voor de bescherming van de gezondheid. Bijvoorbeeld via instructieregels of omgevingswaarden voor geluid, luchtkwaliteit, geur en waterkwaliteit. In het omgevingsplan werken deze randvoorwaarden door.

4.4.2 Toetsing

In dit plan is sprake van een evenwichtige toedeling van functies en wordt rekening gehouden dat er geen schadelijke gevolgen zijn voor mens en dier.

4.4.3 Conclusie

Het aspect gezondheid is geen belemmering voor de functie wijziging.

4.5 Verkeer & Parkeren

4.5.1 Wettelijk kader

De regels in het plan moeten leiden tot een evenwichtige toedeling van functie aan locaties (artikel 2.1 Omgevingswet). Bij een voorgenomen ontwikkeling moet daarom onder meer beoordeeld worden wat de effecten zijn op de verkeersafwikkeling en verkeersveiligheid binnen en rond het plangebied. Het kader voor de beoordeling van het parkeren wordt gevormd door de Parkeernormen Raalte 2015.

4.5.2 Toetsing

Verkeer

Er is geen sprake van een toename van het aantal verkeersbewegingen door de functiewijziging.

Parkeren

Er is sprake van wijzigen van een bedrijfswoning naar een reguliere woning. Er zijn hierdoor geen extra parkeerplaatsen noodzakelijk.

4.5.3 Conclusie

Verkeer en parkeren is geen belemmering voor de functiewijziging.

4.6 Natuur

4.6.1 Wettelijk kader

In het Besluit kwaliteit leefomgeving (Bkl) zijn diverse regels ter bescherming van de natuur opgenomen. Deze regels komen grotendeels overeen met de regels die zijn opgenomen in de voormalige Wet natuurbescherming. Het gaat hierbij in de eerste plaats om regels voor de gebiedsbescherming van aangewezen Natura 2000-gebieden, regels voor de soortenbescherming van plant- en diersoorten (waaronder vogels) en regels ter bescherming van houtopstanden.
Het gebieds- en soortenbeschermingsregime vloeit voor een belangrijk deel voort uit twee Europese richtlijnen, te weten de Vogelrichtlijn (79/409/EEG) en de Habitatrichtlijn (92/43/EEG).

Gebiedsbescherming
De Europese Vogel- en Habitatrichtlijn beschermt Natura 2000-gebieden. De minister van Landbouw, Natuur en Voedselkwaliteit wijst de Natura 2000-gebieden aan. Op grond van artikel 2.43 Omgevingswet legt hij ook de instandhoudingsdoelstellingen vast. Dit gebeurt in een aanwijzingsbesluit. Als er naar aanleiding van projecten, plannen en activiteiten, afzonderlijk of in combinatie met andere plannen of projecten, mogelijkerwijs significante effecten optreden, dienen deze bij de voorbereiding van een omgevingsplan in kaart te worden gebracht en beoordeeld. Natura 2000-gebieden hebben een externe werking, zodat ook ingrepen die buiten deze gebieden plaatsvinden en verstoring kunnen veroorzaken, moeten worden getoetst op het effect van de ingreep op soorten en habitats. Een omgevingsplan dat significante gevolgen kan hebben voor een Natura 2000-gebied kan alleen worden vastgesteld indien uit een passende beoordeling de zekerheid is verkregen dat het plan de natuurlijke kenmerken van het gebied niet zal aantasten. Indien deze zekerheid niet is verkregen, kan het plan worden vastgesteld, indien wordt voldaan aan de volgende drie voorwaarden:

  • 1. Alternatieve oplossingen zijn niet voorhanden;
  • 2. Het plan is nodig om dwingende redenen van groot openbaar belang, met inbegrip van redenen van sociale of economische aard; en
  • 3. De noodzakelijke compenserende maatregelen worden getroffen om te waarborgen dat de algehele samenhang van het Natura 2000-netwerk bewaard blijft.

In afdeling 8.6 Bkl staat het beoordelingskader voor de omgevingsvergunning voor Natura 2000-activiteiten.

Stikstof
Stikstofdepositie is geregeld in artikel 22.20 van de Omgevingswet (Ow). De regels van artikel 5.5a van de Wet natuurbescherming (Wnb) blijven gelden tot een bij koninklijk besluit te bepalen datum. Hier vindt, vooralsnog, dus geen verandering plaats ten opzichte van oorspronkelijke wet- en regelgeving. Na de -nog te bepalen- datum dient stikstof te worden gemonitord als omgevingswaarde.

Soortenbescherming 
Onder de Ow zijn veel dier- en plantsoorten beschermd. De bescherming richt zich op soorten van Europees belang, die onder de reikwijdte van de Vogel- en Habitatrichtlijn vallen, als om bepaalde soorten van nationaal belang. Soortenbescherming vindt plaats binnen en buiten het Natuurnetwerk Nederland. Dit vorm krijgen in wet- en regelgeving, maar in fysieke maatregelen die bescherming, vestiging of uitbreiding van een soortenpopulatie stimuleren. Op grond van artikel 2.18 lid 1 sub f Ow zijn in beginsel de provincies hiervoor verantwoordelijk. Echter, ook decentrale overheden kunnen hiervoor actief beleid voeren. Gedacht kan worden aan het vaststellen van bijvoorbeeld een programma voor soortenbescherming.
Door strikte formulering van een flora- en fauna-activiteit moet bij vrijwel alle activiteiten in de fysieke leefomgeving nagegaan worden of:

  • er soorten aanwezig zijn; en
  • welke soorten dat zijn.

In hoofdstuk 11 van het Besluit activiteiten leefomgeving wordt bepaald wanneer een vergunning nodig is.

4.6.2 Toetsing

Natura 2000

De planlocatie is gelegen op circa 6 km kilometer van Natura 2000-gebied Rijntakken en circa 7 km van Natura 2000 gebied Boetelerveld.

afbeelding "i_NL.IMRO.0177.TAM20250014-0001_0011.jpg"

Afbeelding 4.1: Natura 2000 gebieden

Gezien de (effect) afstand tot het Natura 2000-gebied, in relatie tot functiewijziging, zijn er geen significante invloeden op de beschermde natuurwaarden of aangewezen (beheer)doelstellingen. Gezien de aard van de voorgenomen ontwikkeling in relatie tot de afstand tot het Natura 2000-gebied is het uitgesloten dat er van externe werking sprake is.

Stikstofdepositie

Ten behoeve van de voorgenomen functiewijziging aan de Horstweg 15, waarbij geen bouwactiviteiten plaatsvinden is er geen sprake van overschrijding van de stikstofdepositie van 0,00 mol/ha/j op beschermde natuurgebieden.

Er is geen omgevingsvergunning Natura 2000-activiteit ten aanzien van de Omgevingswet, onderdeel gebiedsbescherming nodig.

Natuurnetwerk Nederland (NNN)

Aangezien het plangebied is gelegen buiten het NNN en de groene ontwikkelingszone, is nadere toetsing niet aan de orde. Een Ja, mits toetsing wordt niet noodzakelijk geacht.

afbeelding "i_NL.IMRO.0177.TAM20250014-0001_0012.jpg"

Afbeelding 4.2: Natuur Netwerk Nederland gebieden

4.6.3 Conclusie

Dit aspect is geen belemmering voor de functiewijziging.

4.7 Luchtkwaliteit

4.7.1 Wettelijk kader

In het Besluit kwaliteit leefomgeving (Bkl) zijn instructieregels opgenomen voor luchtkwaliteit. Deze regels zijn gesteld ter bescherming van de gezondheid. In paragraaf 5.1.4.1 Bkl zijn omgevingswaarden voor onder andere stikstofdioxide (NO2) en fijnstof (PM10) opgenomen. Een activiteit is toelaatbaar als aan één van de volgende voorwaarden wordt voldaan:

  • er is geen sprake van een feitelijke of dreigende overschrijding van een grenswaarde;
  • het project leidt per saldo niet tot een verslechtering van de luchtkwaliteit;
  • het project draagt niet in betekenende mate (NIBM) bij aan de luchtverontreiniging.

Uit artikel 5.53 en 5.54 Bkl volgt dat een project niet in betekende mate bijdraagt aan de luchtkwaliteit als de toename van de concentratie NO2 en PM10 niet hoger is dan 1,2 ug/m3. Dat is 3% van de omgevingswaarde voor de jaargemiddelde concentraties. Er zijn twee mogelijkheden om aannemelijk te maken dat een project binnen de NIBM-grens blijft:

  • 1. Motiveren dat het project binnen de getalsmatige grenzen van een aangewezen categorie blijft. Onder deze 'standaardgevallen NIBM' vallen kantoren, woonwijken en het telen van gewassen. Dit moet wel onder een bepaalde omvang blijven conform artikel 5.54 Bkl. Valt een project binnen de genoemde categorie, maar niet binnen de gestelde grenzen, dan is het mogelijk om alsnog via detailberekeningen aannemelijk te maken dat de 3%-grens niet wordt overschreden.
  • 2. Op een andere manier aannemelijk maken dat een project de 3%-grens niet overschrijdt. Soms kan een kwalitatieve berekening voldoende zijn. Soms kan de zogeheten NIBM-tool gebruikt worden, eventueel aangevuld met detailberekeningen.

In artikel 5.51 lid 2 Bkl zijn aandachtsgebieden aangewezen. Dit zijn locaties met hoge concentraties stikstofdioxide (NO2) en/of fijnstof (PM10). De gemeente Raalte is niet aangewezen als concentratiegebied.

4.7.2 Toetsing

De functiewijziging van een bedrijfswoning naar een reguliere woning heeft geen effect op de luchtkwaliteit.

4.7.3 Conclusie

Het aspect luchtkwaliteit is geen belemmering voor de realisering van het plan.

4.8 Geluid

4.8.1 Wettelijk kader

In de Bruidsschat (BS) is het onderdeel 'geluid' geregeld in paragraaf 22.3.4. Daarin staan regels over geluid door een activiteit op of in een geluidgevoelig gebouw die op een locatie is toegelaten op grond van een omgevingsplan of een omgevingsvergunning voor een omgevingsplanactiviteit. In de Bruidsschat zijn waarden bepaald (zie artikel 22.57 Bruidsschat waar waarden gelden). Daarbij is onderscheid gemaakt in geluid door de volgende activiteiten:

  • Activiteiten anders dan door windturbines en windparken en civiele buitenschietbanen, militaire buitenschietbanen en militaire springterreinen (par. 22.3.4.2 BS);
  • Geluid door windturbines en windparken (par. 22.3.4.3 BS);
  • Geluid door civiele buitenschietbanen, militaire buitenschietbanen en militaire springterreinen (par. 22.3.4.4 BS).

De instructieregels uit afdeling 3.5 van het Besluit kwaliteit leefomgeving (Bkl) zijn van toepassing op de beheersing van geluid door een weg, spoorweg of industrieterrein (artikel 3.18 lid 1 Bkl). De wetgever maakt onderscheid tussen geluidbronnen met een geluidproductieplafond als omgevingswaarde (gpp) en bronnen met een basisgeluidemissie (bge). Geluid afkomstig van wegen, spoorwegen en industrieterreinen heeft invloed op de omgeving. Het bevoegd gezag beoordeelt geluid van deze bronnen bij geluidgevoelige gebouwen (artikel 3.20 Bkl).

Het rijk stelt voor een aantal gebouwen specifieke regels. Deze instructieregels van het Bkl voor geluid zijn gericht op aangewezen geluidgevoelige gebouwen (artikel 3.20 Bkl) en stiltegebieden (artikel 7.11 Bkl). In de aanwijzing van geluidgevoelige gebouwen is de functie (zoals wonen, onderwijs of zorg) bepalend (artikel 3.20 Bkl). Voor andere gebouwen of locaties bepaalt de gemeente zelf de mate van bescherming tegen geluid. Dat doet de gemeente vanuit haar taak 'evenwichtige toedeling van functies aan locaties'.

4.8.2 Toetsing

Voor deze wijziging is er geen aanleiding om een akoestisch onderzoek uit te voeren. Er was al sprake van een woning.

4.8.3 Conclusie

Het aspect geluid is geen belemmering voor de realisatie van het plan.

4.9 Geur

In deze paragraaf komt aan de orde op welke wijze bij de activiteit rekening wordt gehouden met het aspect geur.

4.9.1 Wettelijk kader

Geurgevoelige gebouwen dienen beschermd te worden tegen geurbelasting van activiteiten in de omgeving. De instructieregels van het Rijk voor het aspect geur zijn opgenomen in het Bkl. De instructieregels van het Rijk gelden voor zuiveringstechnische werken, het houden van landbouwhuisdieren en andere agrarische activiteiten. Voor overige activiteiten stelt de gemeente in het omgevingsplan eigen omgevingswaarden. Artikel 5.91 van het Bkl wijst geurgevoelige gebouwen aan die in ieder geval bescherming genieten. Hierbij gaat het onder meer om woningen of gebouwen met een zorg- of onderwijsfunctie. Voor overige gebouwen of locaties stelt de gemeente in het omgevingsplan eigen normen voor de mate van geurbescherming. Indien er sprake is van milieubelastende activiteiten gelden specifieke beoordelingsregels uit artikel 8.20 Bkl.

Artikel 5.91. (geurgevoelige gebouwen)

  • 1. Een geurgevoelig gebouw is in ieder geval een gebouw of een gedeelte van een gebouw met een:
    • a. woonfunctie en nevengebruiksfuncties daarvan;
    • b. onderwijsfunctie en nevengebruiksfuncties daarvan;
    • c. gezondheidszorgfunctie met bedgebied en nevengebruiksfuncties daarvan; of
    • d. bijeenkomstfunctie voor kinderopvang met bedgebied en nevengebruiksfuncties daarvan.
  • 2. Het eerste lid geldt niet voor een gedeelte van een gebouw als bedoeld in dat lid als het omgevingsplan in dat gedeelte niet toelaat een:
    • a. woonfunctie;
    • b. onderwijsfunctie;
    • c. gezondheidszorgfunctie met bedgebied;
    • d. bijeenkomstfunctie voor kinderopvang met bedgebied;
    • e. bijeenkomstfunctie die een nevengebruiksfunctie is van een woonfunctie; of
    • f. bijeenkomstfunctie die een nevengebruiksfunctie is van een gezondheidszorgfunctie met bedgebied.
  • 3. Onder een geurgevoelig gebouw wordt ook verstaan een gebouw dat nog niet aanwezig is, maar op grond van een omgevingsplan of een omgevingsvergunning voor een buitenplanse omgevingsplanactiviteit mag worden gebouwd.
  • 4. Het omgevingsplan kan andere geurgevoelige gebouwen of gedeelten van gebouwen aanwijzen, mits er hoofdzakelijk sprake is van verblijf van mensen.
  • 5. In het omgevingsplan kan paragraaf 5.1.4.6 overeenkomstig worden toegepast op locaties waarbij hoofdzakelijk sprake is van verblijf van mensen.
4.9.2 Toetsing

Zowel de voormalige maatschappelijke functie alsook de woonfunctie met nevenfunctie dagbesteding zijn geurgevoelig. Het dichtst nabijgelegen agrarisch bedrijf bevindt zich aan de Horstweg 17, op een afstand van circa 165 meter. Gezien deze relatief afstand is binnen het plangebied m.b.t. het aspect geur redelijkerwijs sprake van een aanvaardbaar woon- en leefklimaat en omliggende agrarische bedrijven worden niet beperkt door de voorgenomen ontwikkeling. Er is sprake van een evenwichtige toedeling van functies aan locaties.

4.10 Milieubelastende activiteiten

4.10.1 (Wettelijk) kader

Een goede omgevingskwaliteit en de integratie van milieu en ruimte betekent het integreren van (vaak technische) milieunormen in het omgevingsplan/vergunning. In deze paragraaf is duidelijk gemaakt op welke manier aan het reguleren van de omgevingskwaliteit vanuit het thema milieubelastende (bedrijfs)activiteiten in een omgevingsplan vorm zou kunnen worden gegeven dan wel via een omgevingsvergunning kan worden geregeld.

4.10.2 Toetsing

Door de functie wijziging van een bedrijfswoning naar een reguliere woning zijn er geen negatieve effecten voor eventuele bedrijven in de directe omgeving.

4.10.3 Conclusie

Het aspect milieubelastende activiteiten vormt geen belemmering voor de uitvoering van het initiatief.

4.11 Omgevingsveiligheid

4.11.1 Wettelijk kader

Omgevingsveiligheid beschrijft de risico's die ontstaan als gevolg van opslag, productie, gebruik en vervoer van gevaarlijke stoffen en windturbines. Voor omgevingsveiligheid zijn regels opgenomen in paragraaf 5.1.2 van het Besluit kwaliteit leefomgeving (Bkl). De paragrafen 5.1.2.2 tot en met 5.1.2.6 van het Bkl gaan over het toelaten van beperkt kwetsbare, kwetsbare en zeer kwetsbare gebouwen en beperkt kwetsbare en kwetsbare locaties in verband met het externe veiligheidsrisico van een activiteit die op een locatie is toegelaten op grond van een omgevingsplan of een omgevingsvergunning voor een buitenplanse omgevingsplanactiviteit.

Plaatsgebonden risico
Grenswaarden en standaardwaarden voor het Plaatsgebonden Risico (PR) ten aanzien van (zeer) (beperkt) kwetsbare gebouwen en (beperkt) kwetsbare locaties zijn opgenomen in artikel 5.6 tot en met artikel 5.11a van het Bkl. Grenswaarden voor kwetsbare en zeer kwetsbare gebouwen en kwetsbare locaties (art. 5.7 lid 1 Bkl) worden in een omgevingsplan in acht genomen. Dat geldt ook voor standaardwaarden voor beperkt kwetsbare gebouwen en locaties (art. 5.11 Bkl). Voor het plaatsgebonden risico gelden, afhankelijk van de activiteit, vastgestelde afstanden of te berekenen afstanden (bijlage VII Bkl).

Groepsrisico
Bij groepsrisico is sprake van 'aandachtsgebieden'. Risicovolle activiteiten hebben van rechtswege aandachtsgebieden (art. 5.12 Bkl). Het opnemen van aandachtsgebieden in een omgevingsplan is niet verplicht.

Aandachtsgebieden zijn gebieden rond activiteiten met gevaarlijke stoffen die zichtbaar maken waar mensen binnenshuis, zonder aanvullende maatregelen onvoldoende beschermd zijn tegen de gevolgen van ongevallen met gevaarlijke stoffen. Het gaat om ongevallen vanwege brand, explosie en een gifwolk. Afhankelijk van het type activiteit met gevaarlijke stoffen, zijn voor het aandachtsgebied in de regelgeving vaste afstanden vastgesteld of zijn deze afstanden rekenkundig te bepalen (bijlage VII Bkl). Aandachtsgebieden worden zichtbaar gemaakt in het Register externe veiligheidsrisico's (REV).

Binnen een aandachtsgebied kan sprake zijn van een voorschriftengebied. Een gemeente kan in het omgevingsplan afzien van aanwijzing van een brand- of explosievoorschriftengebied of een kleiner brand- of explosievoorschriftengebied aanwijzen (art. 5.14 Bkl). Als het initiatief ligt in een voorschriftengebied, dan gelden voor nieuwbouw aanvullende bouweisen uit het Besluit bouwwerken leefomgeving (art. 4.90 tot en met 4.96 Bbl.) Voor zeer kwetsbare gebouwen, zoals scholen, kinderdagopvang, en verzorgingshuizen, geldt altijd een voorschriftengebied, en gelden dus aanvullende bouweisen bij nieuwbouw (art. 5.14 Bkl).

Los van een eventueel voorschriftengebied kan de gemeente aanvullende eisen stellen, bijvoorbeeld aan vluchtroutes en de bereikbaarheid van het gebied door hulpdiensten. Dergelijke eisen worden dan opgenomen in de omgevingsvergunning.

Een berekening van het groepsrisico is onder de Omgevingswet optioneel; het is niet meer verplicht om het groepsrisico te bepalen, maar een gemeente mag hier nog wel om vragen (via een voorschrift) om de toelaatbaarheid van de situatie te beoordelen.

Overige bepalingen
Naast bovengenoemde regels over veelvoorkomende situaties zijn voor een aantal specifieke situaties nog de volgende delen van het Bkl van belang:

  • Beperkingen in het belemmeringengebied (voormalige belemmeringenstrook in de huidige regelgeving) van buisleidingen: par. 5.1.2.3 Bkl;
  • Veiligheid rond opslaan, herverpakken en bewerken van vuurwerk en pyrotechnische artikelen voor theatergebruik: par 5.1.2.4 Bkl;
  • Veiligheid rond het bewerken en opslaan van ontplofbare stoffen voor civiel gebruik en op militaire objecten: par. 5.1.2.5 Bkl;
  • Veiligheid rond luchthavens: par. 5.1.2.6 Bkl.
4.11.2 Toetsing

Voor dit plan is via het Register externe veiligheidsrisico's de Atlas Leefomgeving geraadpleegd. Hieruit blijkt dat er in de omgeving van het plangebied geen factoren qua veiligheid in de directe omgeving aanwezig zijn (zie afbeelding 4.1).

afbeelding "i_NL.IMRO.0177.TAM20250014-0001_0013.jpg"

Afbeelding 4.1: Uitsnede Atlas Leefomgeving

Het plangebied bevindt zich niet binnen de veiligheidscontouren van inrichtingen, gasleidingen, wegen en spoorwegen.

4.11.3 Conclusie

Vanuit de veiligheidsomgeving zijn er geen aspecten aanwezig die een belemmering vormen voor de functiewijziging.

4.12 Trillingen

4.12.1 Algemeen

In paragraaf 5.1.4.4 van het Bkl staan de instructieregels over het omgevingsaspect Trillingen opgenomen. De regels zien op activiteiten, anders dan wonen, die trillingen veroorzaken in een trillinggevoelige ruimte van een trillinggevoelig gebouw. Uit artikel 5.79 Bkl volgt dat deze paragraaf van toepassing is op trillingen door alle denkbare activiteiten. Een uitzondering op deze hoofdregel betreft de (tijdelijke) activiteiten die niet bepalend zijn voor de functie van een locatie.

De belangrijkste instructieregel is het vereiste van aanvaardbaarheid, zoals opgenomen in artikel 5.83 van het Bkl. Het eerste lid van dat artikel verplicht gemeenten om in het omgevingsplan rekening te houden met trillingen door activiteiten in trillinggevoelige ruimten van trillinggevoelige gebouwen. Dit is een concretisering van het beginsel van 'evenwichtige toedeling van functies aan locaties' waar het omgevingsplan invulling aan geeft. Rekening houden met trillingen door activiteiten werkt twee kanten op: bij het mogelijk maken van activiteiten nabij bestaande trillinggevoelige gebouwen, maar omgekeerd ook bij toelaten van trillinggevoelige gebouwen in de nabijheid van bestaande trillingen veroorzakende activiteiten.

Het tweede lid van artikel 5.83 Bkl bepaalt dat een omgevingsplan erin voorziet dat trillingen door een activiteit in trillinggevoelige ruimten van trillinggevoelige gebouwen aanvaardbaar zijn. Het gaat hierbij, anders dan in het eerste lid, om trillingen door een individuele activiteit.

Het Bkl geeft standaardwaarden aan waarmee in ieder geval wordt voldaan aan artikel 5.83, tweede lid. In afwijking van de standaardwaarden kan de gemeente aan de 'aanvaardbaarheid' ook voldoen door het gebruik van andere waarden. Ander dan het voormalige Activiteitenbesluit bevat het Bkl ook standaardwaarden voor herhaald voorkomende trillingen. Onder trillingsgevoelige gebouwen worden gebouwen of gedeelten daarvan verstaan met een:

  • woonfunctie en nevengebruiksfuncties daarvan (woonschepen en woonwagens uitgezonderd);
  • onderwijsfunctie en nevengebruiksfuncties daarvan;
  • gezondheidszorgfuncties met bedgebied en nevengebruiksfuncties daarvan; of
  • bijeenkomstfunctie voor kinderopvang met bedgebied en nevengebruiksfuncties daarvan.
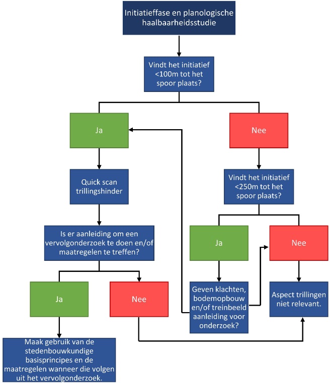
4.12.2 Onderzoek

Trillingshinder door een spoorlijn

Om de mogelijke trillingshinder in kaart te brengen kan de SBR-richtlijn worden gebruikt, de Beleidsregel Trillingshinder Spoor en de Handreiking Nieuwbouw en Spoortrillingen (zie ook https://iplo.nl/thema/trillingen/bepalen-beoordelen/). De gebruikelijke gehanteerde afstand waarbinnen trillingshinder door spoor wordt getoetst is een zone tot 100 meter van het spoor. Uit verschillende trillinghinderonderzoeken blijkt dat buiten deze afstand tot het spoor meestal geen trillingsniveaus optreden boven de streefwaarde van Vmax van 0,1. Binnen een afstand van 100 meter tot het spoor moet bij nieuwbouw rekening worden gehouden met spoortrillingen en het voorkomen van hinder hierdoor. Dat binnen een zone van 100 meter tot het spoor rekening gehouden moet worden met trillingen betekent niet dat er binnen deze zone altijd maatregelen nodig zijn.

In de Handreiking Nieuwbouw en Spoortrillingen (afbeelding 4.1 op pagina 20/67) is ook een stroomschema opgenomen m.b.t. de wijze waarop trillingshinder in de initiatieffase/planologische haalbaarheidsstudie kan worden meegenomen in de afweging. Deze is hieronder ter informatie bijgevoegd.

afbeelding "i_NL.IMRO.0177.TAM20250014-0001_0014.jpg"
 

De wijziging van een bedrijfswoning naar een reguliere woning zorgt niet voor hinder van trillingen door het spoor. Daarnaast bevinden zich spoorlijn Apeldoorn - Zwolle en spoorlijn Zwolle - Almelo zich op ruim 5 km afstand.

4.12.3 Conclusie

Het aspect trilling is geen belemmering voor het plan.

4.13 Archeologie, cultuurhistorie en landschap

4.13.1 Wettelijk kader

In het Besluit kwaliteit leefomgeving (Bkl) zijn ter bescherming van archeologische en cultuurhistorische waarden een aantal beginselen geformuleerd (art. 5.130 Bkl). Deze beginselen richten zich op de omgang met monumenten die op grond van het omgevingsplan zijn beschermd, archeologische monumenten, (voorbeschermde) rijksmonumenten, beschermde stads- en dorpsgezichten en beschermde cultuurlandschappen. Daarnaast zijn in afdeling 8.8 Bkl regels gesteld voor de beoordeling van rijksmonumentenactiviteit en het verplaatsen van gebouwde monumenten.
Het gemeentelijk beleid over archeologie en cultuurhistorie is vooruitlopend op de Omgevingswet opgenomen op de archeologische beleidskaart en de cultuurhistorische waardenkaart. Deze archeologische waarden en verwachtingen en de cultuurhistorische waarden zijn veelal doorvertaald in respectievelijk archeologische dubbelbestemmingen en cultuurhistorische dubbelbestemmingen opgenomen in het (tijdelijk) omgevingsplan of activiteitgericht in het gemeentebrede omgevingsplan. Indien het initiatief in deze (werkings)gebieden is gelegen, wordt hieraan getoetst.

4.13.2 Toetsing

Er vinden geen bodemroerende activiteiten plaats waardoor er geen archeologisch onderzoek noodzakelijk is.

4.13.3 Conclusie

Het aspect archeologie is geen belemmering voor de functiewijziging.

4.14 Bodem

4.14.1 Wettelijk kader

Ter bescherming van de gezondheid en het milieu zijn voor het aspect bodem instructieregels in het Bkl opgenomen. De inhoud van deze regels is via het Aanvullingsbesluit bodem Omgevingswet (AbO) opgenomen in paragraaf 5.1.4.5 van het Besluit kwaliteit leefomgeving (Bkl). Het AbO bepaalt voor welke activiteiten kan worden volstaan met een melding. Er worden drie basisvormen van bodemgebruik onderscheiden: landbouw/natuur, wonen en industrie. De kaders die de Omgevingswet voor deze vormen van gebruik stelt, zijn gebaseerd op de risicogrenswaarden die voor de betreffende situaties zijn afgeleid.
De algemene doelstelling van het bodembeleid is het waarborgen van de gebruikswaarde van de bodem en het faciliteren van het duurzaam gebruik van de functionele eigenschappen van de bodem, door:

  • het beschermen van de bodem tegen nieuwe verontreinigen en aantastingen;
  • een evenwichtige toedeling van functies aan locaties, rekening houdend met de kwaliteiten van de bodem;
  • het duurzaam en doelmatig beheren van de resterende historische verontreinigingen en aantastingen.

Artikel 5.89i Bkl bepaalt dat waarden voor de toelaatbare kwaliteit van de bodem voor het bouwen van een bodemgevoelig gebouw op een bodemgevoelige locatie, opgenomen worden in het definitieve omgevingsplan. Deze waarden kunnen per gebied of per gebruiksfunctie verschillen. Bij een overschrijding van een vastgestelde waarde (zie art. 5.89i Bkl) is het bouwen van een bodemgevoelig gebouw alleen toegelaten als de in het omgevingsplan voorgeschreven sanerende of andere beschermende maatregelen worden getroffen (art. 5.89K Bkl, art. IIIa onder 2 AbO).
Daarnaast zijn er specifieke regels over bodem opgenomen in het AbO en het Besluit activiteiten leefomgeving (Bal):

  • Regels over nazorg van de bodem na saneren op grond van het Bal, het omgevingsplan, een omgevingsvergunning of een maatwerkvoorschrift (artikel IIIa, paragraaf 2.3.6a.2 AbO);
  • Regels over graven in de bodem (paragraaf 3.2.21 AbO en 3.2.22 Bal);
  • Regels over activiteiten op een locatie met historische bodemverontreiniging zonder onaanvaardbaar risico (paragraaf 2.3.6a.4 AbO).

Bij wijzigingen van activiteiten geldt dat de bodem geschikt moet zijn voor het beoogde gebruik. Dit kan betekenen dat een onderzoek moet worden verricht naar de bodem- en grondwaterkwaliteit.

4.14.2 Toetsing

Het is niet aannemelijk dat er milieubelastende activiteiten hebben plaatsgevonden, aangezien er nu ook al wordt gewoond.

4.14.3 Conclusie

Het aspect bodem is dan ook geen belemmering voor de functiewijziging.

4.15 Water

4.15.1 Wettelijk kader

Artikel 5.37 van het Besluit kwaliteit leefomgeving (Bkl) stelt dat in een omgevingsplan rekening wordt gehouden met de gevolgen voor het beheer van watersystemen. Naast de specifieke regels als gesteld in paragraaf 5.1.3 Bkl over onderdelen van het watersysteem in het omgevingsplan, worden voor een duiding van de gevolgen voor het beheer van het watersysteem, de opvattingen van het bestuursorgaan dat is belast met het beheer van die watersystemen betrokken. Denk bijvoorbeeld aan (instructie)regels uit de provinciale omgevingsverordening en de waterschapsverordening. Daarnaast bevatten de artikelen 5.38 t/m 5.49 Bkl regels met betrekking tot:

  • het voorkomen van belemmeringen voor primaire waterkeringen;
  • het bouwen binnen kustfundamenten buiten stedelijk gebied; en
  • het ontplooien van activiteiten in en nabij grote rivieren en het IJsselmeergebied.

Het is aan het bevoegd gezag om te bepalen hoe andere bestuursorganen bij de besluitvorming worden betrokken bij de weging van het waterbelang. Zodoende is de oorspronkelijke watertoets niet langer voorgeschreven en is de gemeente vrij om hier zelf invulling aan te geven.

Ten slotte zijn de regels van art. 5.165 Bkl en paragraaf 22.3.8 uit de Bruidsschat van belang met betrekking tot het lozen van (industrieel) afvalwater in het openbaar vuilwaterriool. Artikel 5.165 Bkl schrijft voor in welke gevallen het omgevingsplan lozingen van industrieel afvalwater mag toestaan. Gemeenten kunnen voor sommige lozingen specifieke regels stellen. In het algemeen is de specifieke zorgplicht voor milieubelastende activiteiten die in de Bruidsschat zijn opgenomen voldoende. Met de bevoegdheid tot het stellen van maatwerkvoorschriften kan de gemeente voor specifieke bedrijven zo nodig aanvullende eisen stellen die passen bij de bedrijfssituatie.

Beleid Waterschap Drents Overijsselse Delta

Een project of activiteit kan mogelijk gevolgen hebben met de waterhuishouding in en rond het plangebied of locatie van de activiteit. De regelgeving hiervoor is vastgelegd in de Waterschapsverordening, het Waterbeheerprogramma van het waterschap en eventueel de waterkwaliteitsdoelstellingen van de Kaderrichtlijn water (KRW). Ook gemeentelijk beleid met betrekking tot waterhuishouding en klimaatadaptatie is van belang

Het regels voor het beschermen van de waterbelangen zijn opgenomen in paragaaf 5.1.3 van het Bkl. Artikel 5.37 Bkl stelt dat er rekening dient te worden gehouden met de gevolgen voor het beheer van het watersysteem en dat, voor een duiding van die gevolgen, de opvattingen van het bestuursorgaan dat is belast met het beheer van het watersysteem (het waterschap) worden betrokken. Daarnaast kan het omgevingsplan ook specifieke regels over onderdelen van het watersysteem bevatten. Het wettelijk kader is gericht op het verkrijgen van inzicht in de gevolgen voor de waterhuishouding die samenhangen met de ruimtelijke ontwikkeling die mogelijk wordt gemaakt.

Beleid gemeente Raalte

De gemeente Raalte heeft een ‘Gemeentelijk Rioleringsplan (GRP)’ waarin de beleidskaders en activiteiten voor de inzameling, het transport en de verwerking van (stedelijk) afval-, hemel- en grondwater is verankerd. Het GRP gaat uit van de volgende principes:

Vasthouden, bergen, afvoeren

Dit principe houdt in dat de eerste prioriteit ligt bij het water op locatie in de bodem te laten infiltreren. Als dit niet mogelijk is, dan dient het hemelwater lokaal te worden geborgen. Pas als dit niet mogelijk is, wordt gekeken naar oplossingen om het water (zo langzaam mogelijk) af te voeren.

Schoonhouden, scheiden, schoonmaken

De waterkwaliteit dient in de eerste instantie behouden te blijven. Daarnaast dienen de vuile en schone waterstromen gescheiden te blijven. Daarna kan het vuile water worden gezuiverd. Door het water goed te scheiden, kan de omvang van het te zuiveren water worden beperkt.

Bij nieuwbouwplannen is het uitgangspunt dat hemelwater (zoveel mogelijk) infiltreert op het eigen terrein. Daarnaast moet rekening worden gehouden met de klimaatbestendigheid van een nieuwbouwlocatie door rekening te houden met mogelijke hitte, droogte en wateroverlast en maatregelen te nemen om negatieve gevolgen hiervan zoveel mogelijk te beperken.

4.15.2 Toetsing

Toetsingskader

De initiatiefnemer dient in een vroeg stadium overleg te voeren met de waterbeheerder over een ruimtelijk planvoornemen. Hiermee wordt voorkomen dat ruimtelijke ontwikkelingen in strijd zijn met duurzaam waterbeheer. Het plangebied ligt binnen het beheergebied van het Waterschap Drents Overijsselse Delta, verantwoordelijk voor het waterkwantiteits- en waterkwaliteitsbeheer. Bij het tot stand komen van het project wordt overleg gevoerd met de waterbeheerder over deze waterparagraaf.

Voor het plan is op 14 januari 2025 een digitale watertoets uitgevoerd. Deze is als Bijlage 1 opgenomen in dit plan. Uit de digitale watertoets blijkt dat er geen waterschapsbelang aanwezig is.

4.15.3 Conclusie

Het aspect water is geen belemmering voor de realisatie van het plan.

Hoofdstuk 5 Juridische aspecten en planverantwoording

5.1 Algemeen

In de motivering bij dit wijzigingsbesluit is ingegaan op het plangebied, het relevante beleid en de milieu- en omgevingsaspecten. De informatie uit deze hoofdstukken is gebruikt om keuzes te maken bij het opstellen van het juridische deel van dit TAM-omgevingsplan: de regels en locaties. In deze juridische planbeschrijving wordt ingegaan op de opzet van dit juridische deel.

5.2 Opzet van de regels

5.2.1 Inleidende regels

In het eerste hoofdstuk van het TAM-omgevingsplan worden een aantal algemene dingen geregeld. Zo worden in artikel 1 begripsbepalingen opgenomen. Voor dit TAM-omgevingsplan zijn naast de specifieke begrippen die zijn opgenomen in artikel 1, ook de begrippen die horen bij het Omgevingsbesluit, het Besluit kwaliteit leefomgeving, het Besluit activiteiten leefomgeving en het Besluit bouwwerken leefomgeving van toepassing verklaard. De specifieke begrippen uit het TAM-omgevingsplan, krijgen voorrang op de begrippen die horen bij de amvb’s als sprake is van een andere definitie. Daarnaast zijn de begrippen uit bijlage 1 van de Omgevingswet altijd van toepassing op omgevingsplannen. Begrippen die al zijn opgenomen in bijlage 1 van de Omgevingswet zijn daarom niet opgenomen in de begripsbepalingen van het TAM-omgevingsplan.

Artikel 2 regelt specifiek het toepassingsbereik van het TAM-omgevingsplan. Zo wordt geregeld dat het vigerende bestemmingsplan niet langer van toepassing is na inwerkingtreding van het TAM-omgevingsplan. De overige onderdelen van het tijdelijke deel van het omgevingsplan blijven wel in stand. Ook wordt de verhouding met de bruidsschat (afdeling 22.2 en 22.3) geduid. Tot slot wordt geregeld dat de locaties die zijn gemaakt voor het TAMomgevingsplan ook juridisch deel uitmaken van het TAM-omgevingsplan.

Artikel 3 regelt dat de aanvraagvereisten die zijn opgenomen in paragraaf 22.5.2 van het omgevingsplan, van toepassing zijn op vergunningaanvragen op grond van het TAM-omgevingsplan.

In artikel 4 wordt een aanvulling gedaan op de meetbepalingen uit de bruidsschat en geeft op een eenduidige manier aan op welke wijze hoogtes, afstanden, dakhellingen en oppervlakten moeten worden gemeten en hoe voorkomende eisen betreffende de maatvoering begrepen moeten worden.

Tot slot wordt in artikel 5 het systeem van de toelatingsplanologie juridisch vastgelegd voor zover het gebruiks- of bouwactiviteiten betreft. Dat houdt in dat het TAM-omgevingsplan aangeeft welke gebruiks- en bouwactiviteiten mogelijk zijn en onder welke voorwaarden. Als hiervan wordt afgeweken, wordt dat op grond van artikel 4 aangemerkt als activiteit in strijd met het TAM-omgevingsplan. Een uitzondering hierop vormen de bestaande bouwwerken. Deze bouwwerken zijn, ongeacht wat het TAM-omgevingsplan regelt, altijd toegestaan. Het moet dan wel gaan om legale bouwwerken.

5.2.2 Aanwijzingen in de fysieke leefomgeving

Het hoofdstuk 2, aanwijzingen in de fysieke leefomgeving bevat de noodzakelijke aanwijzingen en aanwijzingen die goed aansluiten op de noodzakelijke aanwijzingen. In het geval van dit TAM-omgevingsplan is daarom een aanwijzing opgenomen voor de karakteristieke bouwwerken. De inhoudelijke regels voor dit karakteristieke bouwwerken zijn opgenomen in de hoofdstukken die de verschillende activiteiten reguleren.

5.2.3 Gebruiksactiviteiten

Hoofdstuk 3 bevat regels voor gebruiksactiviteiten. Het gaat hierbij om zogenaamde hoofdgebruiksactiviteiten, die als zelfstandige gebruiksactiviteit mogen worden uitgeoefend. Binnen het hele plangebied is alleen de hoofdgebruiksactiviteit wonen toegestaan en is 'Gebiedstype-Waterstaat intrekgebied'van toepassing.

5.2.4 Ondergeschikte gebruiksactiviteiten

Naast hoofdgebruiksactiviteiten zijn er ook regels opgenomen voor ondergeschikte gebruiksactiviteiten. Deze regels zijn opgenomen in hoofdstuk 4 van het TAM-omgevingsplan. Hierbij wordt onderscheid gemaakt in twee regelkwalificaties; toegestaan en vergunningplicht. Bed & breakfast aan huis en nevenfunctie dagbesteding zijn onder voorwaarden bij recht toegestaan.

5.2.5 Bouwactiviteiten

In hoofdstuk 5 zijn alle regels voor bouwactiviteiten opgenomen. Dit hoofdstuk begint met een artikel die algemene regels bevat, waaronder de anti-dubbeltelregel en enkele andere algemene regels. Verder zijn in dit hoofdstuk regels opgenomen over het bouwen van hoofdgebouwen, bijbehorende bouwwerken en andere bouwwerken. Voor de inhoud van de bouwregels is in de basis aangesloten bij de bouwregels uit het voormalige bestemmingsplan Buitengebied Raalte.

5.2.6 Algemene regels

In hoofdstuk 6 van de regels van dit TAM-omgevingsplan is een regeling opgenomen over parkeren.

5.2.7 Overgangs-en slotregels

In hoofdstuk 7 van de regels van dit TAM-omgevingsplan is een regeling opgenomen over het overgangsrecht.

Hoofdstuk 6 Financieel-economische uitvoerbaarheid

Economische uitvoerbaarheid

Het voorliggende plan is opgesteld om op de locatie Horstweg 15 in Broekland de functie 'Maatschappelijk' te wijzigen naar 'Wonen' met de nevenactiviteit Dagbesteding.

De voorgenomen ontwikkeling betreft een particulier voornemen waarvan de lasten door de initiatiefnemer zullen worden gedragen. Voorafgaand aan het opstellen van dit plan is een intentieovereenkomst gesloten tussen de gemeente Raalte en de initiatiefnemer. Er wordt ook nog een anterieure overeenkomst gesloten tussen de gemeente en de initiatiefnemer. Hierin worden afspraken gemaakt over de uitvoering, kosten en nadeelcompensatie. De financiële uitvoerbaarheid is daarmee verzekerd.

Voorliggend plan wordt voor eigen rekening en risico van de initiatiefnemer uitgevoerd.

Kostenverhaal

Op grond van artikel 13.11 Omgevingswet is de gemeente verplicht tot kostenverhaal, indien sprake is van een of meerdere aangewezen bouwactiviteiten. Het gaat hier om kostenverhaalsplichtige activiteiten als genoemd in artikel 8.13 Omgevingsbesluit, (hierna: 'een aangewezen bouwactiviteit'). Dit houdt in dat de gemeenteraad kostenverhaalsregels dient vast te stellen in het omgevingsplan, tenzij middels gemeentelijke gronduitgifte en/of een anterieure overeenkomst, co-financiering, subsidies, gemeentelijk krediet, de kosten die het vanwege artikel 8.15 Omgevingsbesluit maakt, anderszins verzekerd zijn dan wel vrijstelling wordt/is verleend voor de kosten in de gevallen genoemd in artikel 8.14 Omgevingsbesluit (Ob).

De initiatiefnemer en gemeente Raalte hebben een overeenkomst voor nadeelcompensatie afgesloten. De gemeentelijke leges worden berekend op basis van de legesnota.

Nadeelcompensatie

In artikel 8.15 Ob worden de kostensoorten in de tabellen A en B van bijlage IV aangewezen als verhaalbare kostensoorten. In onderdeel A11 staat “Nadeelcompensatie aan derden als bedoeld in hoofdstuk 15 van de wet”. Nadeelcompensatie is een regeling voor schadevergoeding voor rechtmatig overheidsoptreden. Het gaat over schade boven het normale maatschappelijke risico en het bedrijfsrisico die iemand onevenredig zwaar treft. Het kan gaan om directe of indirecte schade. Directe schade is het gevolg van inperking van bestaande rechten van de eigenaar. Indirecte schade wordt veroorzaakt door activiteiten in de omgeving. In titel 4.5 Algemene wet bestuursrecht (Awb) staan de grondslagen, inhoudelijke eisen en procedurele bepalingen over toekenning van nadeelcompensatie. Voor de gemeente Raalte is dit uitgewerkt in de Verordening nadeelcompensatie gemeente Raalte 2022.

Hoofdstuk 7 Participatie

Het opstellen van een omgevingsplan dient zorgvuldig te gebeuren. In dat kader is het van belang dat er vooroverleg met betrokken instanties, burgers en maatschappelijke organisaties plaatsvindt, zodat in een vroeg stadium knelpunten, belangen en verbeterpunten kunnen worden gesignaleerd.

Participatie

Eind januari 2025 hebben vier direct omwonenden een brief ontvangen met daarin informatie over de voorgenomen plannen (zie Bijlage 2). In de brief stond een telefoonnummer en emailadres vermeld voor als er vragen waren. Twee omwonenden hebben hierop een reactie gegeven, deze waren beiden positief.

Hoofdstuk 8 Conclusie

Uit deze motivering behorende bij de Tam-Omgevingsplan Horstweg 15 Broekland blijkt dat er sprake is van een evenwichtige toedeling van functies aan locaties (ETFAL) en voldoet aan de wettelijke vereisten.